「AIを使えばブログ記事が簡単に書ける」とよく聞きますが、実際には
「どうやってAIを使えばいいのか分からない」と感じている人も多いのではないでしょうか。
私自身、複数のブログを運営していますが、最近はChatGPTなどのAIツールを使って記事作成の効率化を試しています。最初は半信半疑でしたが、実際に使ってみると、記事構成の作成やアイデア出しのスピードが大きく変わりました。
ただし、AIに任せるだけでは記事は完成しません。どの部分をAIに任せて、どこを自分で書くのか、そのバランスがとても重要だと感じています。
この記事では、私が実際に行っている「AIでブログ記事を書く手順」を、初心者でも再現できるように具体的に紹介します。
ChatGPTを使った記事構成の作り方から、本文作成、アイキャッチ作成まで、リアルな作業の流れを順番に解説します。
この記事で分かること
- AIを使ってブログ記事を書く具体的な手順
- ChatGPTで記事構成を作る方法
- AIと人間の役割の分け方
AIでブログ記事を書く全体の流れ
私がAIを使ってブログ記事を書いている手順を紹介します。
最初に全体の手順ですが、次の5つのステップで進めています。
ステップ①: 記事テーマを決める
まずは記事のテーマを決めます。読者が求めている情報や、検索されやすいキーワードを意識しながら記事テーマを選んでいます。
ステップ②: ChatGPTで記事構成を作る
記事テーマを決めたら次に記事構成を作ります。私がブログ記事を書き始めた最初の頃は、記事テーマを決めたら、いきなり本文の記事を作成していたこともありました。
しかし全体の構成がきまっていないまま記事を書き始めると、途中から記事テーマと違った内容になってしまうこともありました。
今では記事を書く前には、AIを使って記事(見出し)構成を作るようにしています。
ここで私が使っているのは、ChatGPTです。他にもGeminiやClaudeを使ったこともありますが、ChatGPTが一番しっくりしていました。
AIに見出し構成を提案してもらうことで、論理的で読みやすい構成を短時間で組み立てることができます。
AIを使うまで、私は構成を考えるだけで30分以上止まることもあるほど苦手でした。でも今ではChatGPTでたたき台を作ることで、記事の骨組みを短時間で作成できるようになりました。
ステップ③: 本文を作成する
記事構成ができたら、AIを使って本文を作成します。ここがAIを使った時短の最大のポイントです。
AIが生成した文章をベースにしながら、自分の言葉や経験を加えてオリジナリティを出すことがポイントです。ここでも私が使っているAIはChatGPTです。
日本語の文章としてClaudeの評判がいいのと、Geminiも3.0になってから格段に文章の質が向上しましたので、今後は記事テーマによってAIを使い分けていくということも考えています。
ステップ④: Canvaでアイキャッチを作る
本文が出来上がったら次にアイキャッチ画像を作る作業を行います。
アイキャッチ画像は、読者の興味を引く大切な要素です。
私はアイキャッチ画像の作成には、Canvaのテンプレートを活用しています。Canvaのテンプレートを使うと、デザインの知識がなくてもプロらしい仕上がりになります。
ステップ⑤:記事を公開する
カテゴリー分け、メタディスクリプションやタグ情報の追加を行って、ブログ記事を公開します。
ステップ②とステップ③でAIを取り入れることで、記事作成の手間を大幅に減らしながら、質の高いコンテンツを作成できるようになります。
それでは次に各ステップについて詳しく説明していきます。
ステップ1|記事テーマを決める
ブログ記事を書く時の第一ステップは記事テーマ決めです。
記事テーマが曖昧だと、読者に伝えたいことがブレてしまうので、この最初のステップがとても重要です。
テーマ選びのポイントは、自分のブログのコンセプトに合った内容を選ぶことです。
この私のAIに特化したブログであれば、「AI副業」、「ChatGPT活用術」、「AIによる業務効率化」といったキーワードを軸にテーマを考えます。
読者がどんな悩みや疑問を持っているかを想像しながら選ぶと、より刺さる記事になります。
また、テーマを決める際にはGoogleの検索候補や関連キーワードを参考にするのもおすすめです。
実際に検索されているキーワードをテーマに取り入れることで、記事が読まれる可能性がぐっと高まります。
最初のうちは「何を書けばいいかわからない」と迷うこともあるかもしれません。
そんなときは、自分が実際に体験したことや、調べてみて役に立った情報をテーマにするとスムーズに書き始めることができます。
まずは書きたいテーマをリストアップするところから始めてみましょう。
AIブログのネタの作り方については、
「AIでブログネタ切れを防ぐ方法」でも解説しています。
ステップ2|ChatGPTで記事構成を作る
記事テーマが決まったら、次はChatGPTを使って記事の構成を作っていきます。
記事構成とは、記事全体の見出しの流れのことです。これをあらかじめ整理しておくことで、本文をスムーズに書き進めることができます。
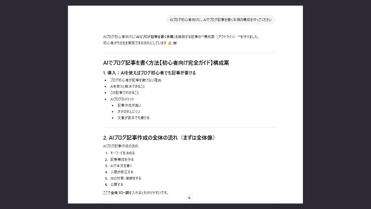
ChatGPTへの入力はとてもシンプルです。
たとえば次のように質問してみましょう。
「AIブログ初心者向けに、AIでブログ記事を書く手順の構成を作ってください」
このように入力するだけで、記事の見出しの流れをまとめて提案してくれます。ゼロから構成を考える必要がないため、時間と手間を大幅に節約できるのが大きなメリットです。

AIから提案された構成はそのまま使うのではなく、自分のブログのテーマや読者層に合わせて調整するのがポイントです。
不要な見出しを削除したり、自分の体験談を盛り込む項目を追加したりすることで、よりオリジナリティのある記事に仕上げることができます。
ChatGPTはあくまで「たたき台」を作るツールとして活用し、最終的な構成は自分の言葉で整えていきましょう。
AIでブログ記事構成を作る方法については、
「AIでブログ記事構成を作る方法」でも解説しています。
ステップ3|AIを使って本文を書く
記事の構成が整ったら、次は本文を作成します。見出しごとに内容を肉付けしていくイメージで進めるとスムーズです。
私の場合は、まずChatGPTに各見出しに沿った下書きを作ってもらい、それをベースに自分の言葉で修正しています。
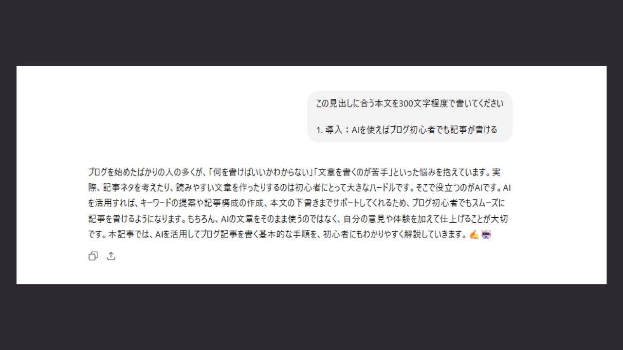
たとえば、
この見出しに合う本文を300文字程度で書いてください。
導入:AIを使えばブログ初心者でも記事が書ける
このように依頼すると、文章の土台を短時間で作ることができます。

AIを使うことで、「何を書けばいいかわからない」という最初のハードルを下げることができます。
ただし、AIが生成した文章をそのまま使うのではなく、必ず自分の体験や具体例を加えることが大切です。
たとえば、「実際にやってみたらこうだった」「最初はここで迷った」といった一文を入れるだけでも、記事の説得力は大きく変わります。
AIはあくまで下書きや整理を助けてくれるツールです。最終的には自分の言葉で整えることで、読者に伝わる記事になります。
ステップ4|Canvaでアイキャッチを作る
本文が完成したら、次はアイキャッチ画像の作成です。
アイキャッチ画像とは、記事の一番上に表示されるメイン画像のことで、読者が記事をクリックするかどうかを左右する大切な要素です。
私はアイキャッチ画像の作成にCanvaを使っています。
Canvaはデザインの知識がなくても、プロらしい画像を簡単に作れる無料ツールです。
豊富なテンプレートが用意されているので、ブログ用のサイズを選んでテキストや色を変えるだけで、見栄えのよい画像があっという間に完成します。
下記はCanvaのテンプレートの一例です。テンプレートを使えば文言を変えるだけでアイキャッチ画像が完成します。

アイキャッチを作る際に意識しているのは、記事のタイトルや内容が一目で伝わるデザインにすることです。
文字は大きくシンプルにまとめ、背景色やフォントをブログ全体のトーンに合わせると統一感が出ます。
作成したアイキャッチの例

「デザインが苦手だから画像作りが億劫…」という方にこそ、Canvaはおすすめです。同じテンプレートを使い回すことで、記事ごとにデザインを一から考える手間も省けます。
アイキャッチの出来栄えが記事の第一印象を決めると言っても過言ではありません。ぜひCanvaを活用してみてください。
ステップ5|記事を公開する
記事とアイキャッチが完成したら、いよいよ最後のステップ、WordPressでの記事公開です。
投稿画面から見出しの構成や画像の配置、メタ情報の追加、誤字脱字などを最終確認したら、公開ボタンを押して記事を公開します。
WordPressの編集画面

公開前のチェックポイントとしては、見出しの流れが自然かどうか、アイキャッチ画像が正しく表示されているかどうかなどを確認しておくと安心です。
スマートフォンでの表示も忘れずにチェックしておきましょう。
ここで大切にしてほしいのが、「完璧を目指しすぎない」という考え方です。
初めのうちは、文章のクオリティや見た目が気になってなかなか公開できない、という方も多いかもしれません。
しかし、ブログは公開してからが本当のスタートです。実際に読者の反応を見ながら少しずつ改善していく方が、結果的に成長につながります。
まず公開する、そして振り返って改善する、このサイクルを繰り返すことがブログを続けるうえで最も重要です。
完璧な記事より、続けられる仕組みを大切にしていきましょう。
AIでブログ記事を書いて感じたメリット
実際にAIを活用してブログ記事を書くようになって、いくつかの大きなメリットを実感しています。
まず感じたのは、記事構成を作るスピードが格段に上がったことです。
以前は「何をどの順番で書けばいいか」を考えるだけで時間がかかっていましたが、ChatGPTに任せることで数分で構成の土台が出来上がるようになりました。
次に、記事作成にかかる時間全体が短縮できた点も大きなメリットです。
下書きをAIに作ってもらい、自分で修正・加筆するスタイルにしてから、1記事あたりにかかる時間が以前の半分以下になりました。その分、より多くの記事を公開できるようになっています。
さらに、ネタ出しがしやすくなったのも助かっています。
「次に何を書こう」と悩んだときでも、ChatGPTに「AIブログに合う記事テーマを10個提案して」と聞くだけでアイデアがすぐに集まります。
書くことに行き詰まりにくくなったのは、ブログを継続するうえで大きな支えになっています。
AIをうまく活用することで、ブログ運営のハードルがぐっと下がると実感しています。
AIを使うときの注意点
AIを活用したブログ記事作成には多くのメリットがありますが、気をつけたい点もあります。
まず大前提として、AIが生成した文章をそのまま使わないことが大切です。AIの文章は読みやすい反面、表現が無難になりやすく、個性が出にくい傾向があります。
読者が知りたいのは、単なる一般論だけではなく、「実際に使ってどうだったか」というリアルな視点です。そのため、AIの文章は下書きとして活用し、自分の言葉で整えることを意識しています。
次に、事実確認を必ず行うことも重要です。AIは古い情報や誤った内容を出すことがあるため、数字やサービス名、仕様などは公式サイトで確認するようにしています。
また、体験談や具体例を加えることも欠かせません。AIには実体験がないため、「実際にやってみてどうだったか」は自分で補う必要があります。
AIはとても便利なツールですが、最終的な判断と責任は自分にあります。だからこそ、補助ツールとして上手に使うことが大切だと感じています。
まとめ
ここまで、AIを使ったブログ記事作成の流れから、メリットや注意点までをご紹介してきました。
ChatGPTなどのAIを活用することで、記事構成の作成からネタ出し、本文の下書きまで、これまで時間がかかっていた作業を大幅に効率化することができます。
「ブログを始めたいけど何から手をつければいいかわからない」という方にとって、AIはとても心強い味方になってくれるはずです。
ただし、AIに任せきりにするのは禁物です。
私自身も、AIを使うことで記事作成のハードルがかなり下がりましたが、最終的に大切なのは自分の体験や考えをきちんと記事に反映させることだと感じています。
AIはあくまでブログ作成をサポートするツール、主役はあなた自身の言葉です。
難しく考えすぎる必要はありません。まずは今回紹介した5つのステップを参考に、1記事書いて公開してみることから始めてみましょう。
最初から完璧を目指さなくて大丈夫。書いて、公開して、改善するサイクルを続けることが、AIブログを長く続けていく一番の近道だと感じています。



コメント